首页
>
工业和信息化部
>
机关司局
>
节能与综合利用司
>
工作动态
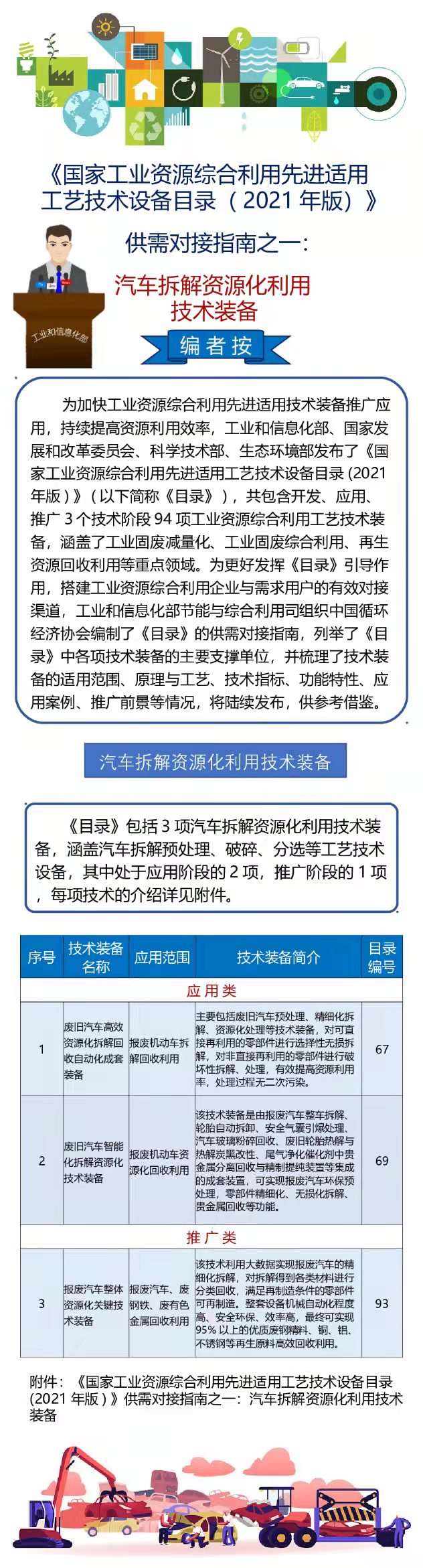
《国家工业资源综合利用先进适用工艺技术设备目录(2021年版)》供需对接指南之一——报废汽车拆解资源化利用
发布时间:2022-03-18 20:37
来源:节能与综合利用司
【返回顶部】
【关闭窗口】
【打印本页】