首页
>
工业和信息化部
>
机关司局
>
节能与综合利用司
>
综合利用
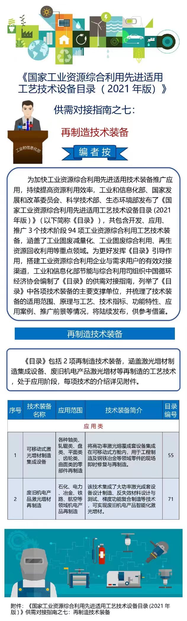
《国家工业资源综合利用先进适用工艺技术设备目录(2021年版)》供需对接指南之七——再制造技术装备
发布时间:2022-05-30 18:49
来源:节能与综合利用司
【返回顶部】
【关闭窗口】
【打印本页】