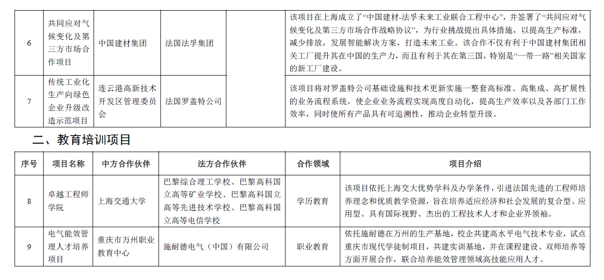
为深入贯彻中法两国元首关于加强产业战略全方位对接的重要共识,落实第六次中法高级别经济财金对话有关“发布第二批智能制造、绿色制造、教育培训等领域的中法工业合作示范项目清单”的政策成果,打造一批中法工业合作先进典型,在工业和信息化部与法国经济和财政部企业总署指导下,工业和信息化部国际经济技术合作中心与法国未来工业联盟共同征集评选了第二批中法工业合作示范项目,并于7月5日在中法产业合作圆桌会上正式发布。
第二批中法工业合作示范项目包括智能制造、绿色制造等领域7个产业合作项目和2个教育培训合作项目。这些项目是中法企业、高校等机构发挥互补优势开展的合作项目,具有较好的创新性、代表性,欢迎中法工业界借鉴学习,推动中法工业合作取得更多务实成果。
相关链接:第一批中法工业合作示范项目



