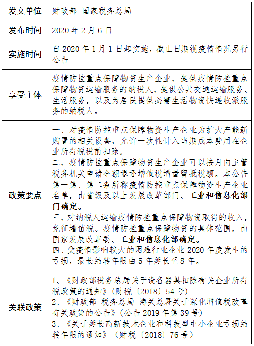
《关于支持新型冠状病毒感染的肺炎疫情防控有关税收政策的公告》(财政部 税务总局公告2020年第8号)政策要点
发布时间: 2020-02-07 文章来源:财务司
政策链接:
http://szs.mof.gov.cn/zhengcefabu/202002/t20200207_3466788.htm
《关于支持新型冠状病毒感染的肺炎疫情防控有关税收政策的公告》(财政部 税务总局公告2020年第8号)政策要点
政策链接:
http://szs.mof.gov.cn/zhengcefabu/202002/t20200207_3466788.htm