首页
>
政务公开
>
政策解读
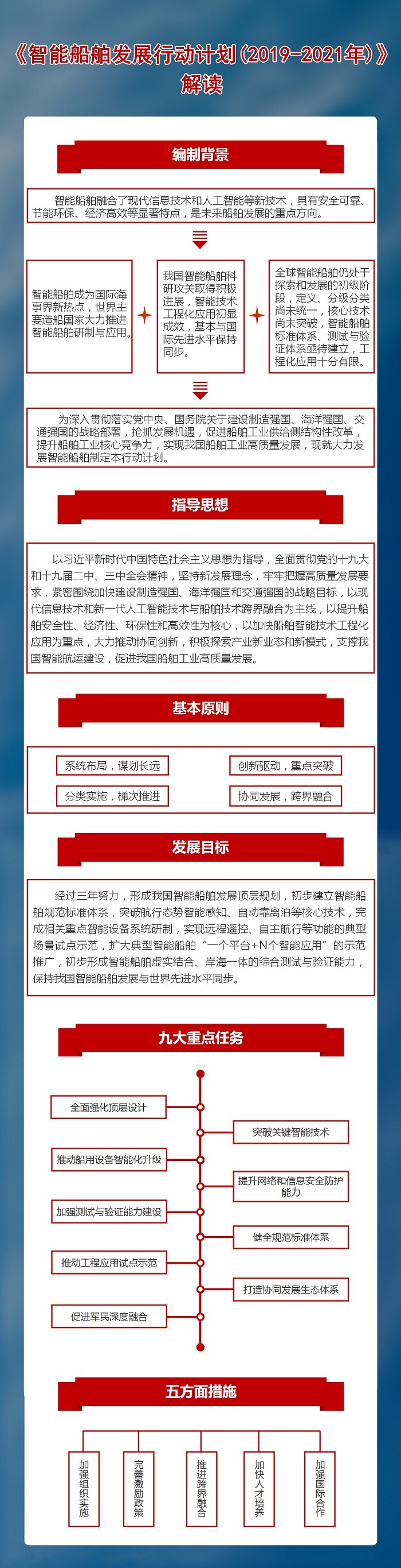
图解《智能船舶发展行动计划(2019-2021年)》
发布时间:2018-12-29 10:45
来源:装备工业司
相关链接:
三部门联合印发《智能船舶发展行动计划(2019-2021年)》
【返回顶部】
【关闭窗口】
【打印本页】