首页
>
政务公开
>
政策解读
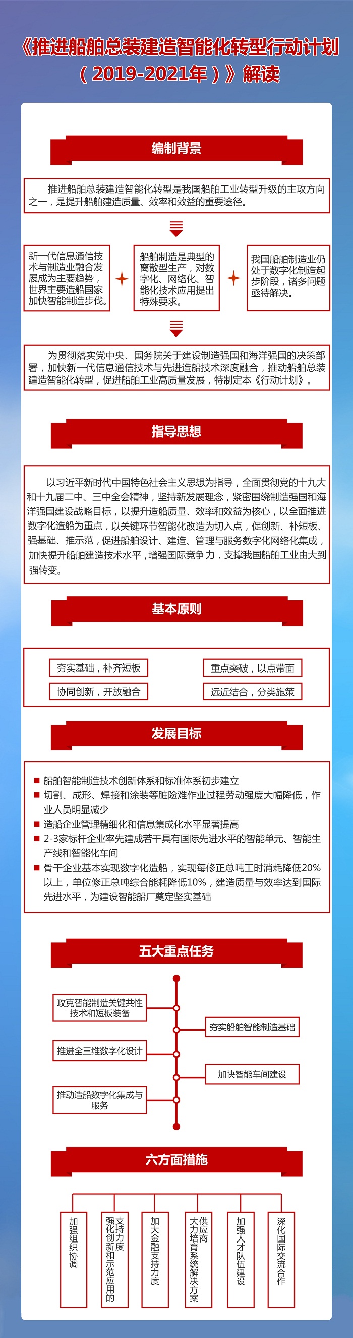
图解《推进船舶总装建造智能化转型行动计划(2019-2021年)》
发布时间:2018-12-28 18:31
来源:装备工业司
相关链接:
两部门关于印发《推进船舶总装建造智能化转型行动计划(2019-2021年)》的通知
《推进船舶总装建造智能化转型行动计划(2019-2021年)》解读
【返回顶部】
【关闭窗口】
【打印本页】