首页
>
政务公开
>
政策解读
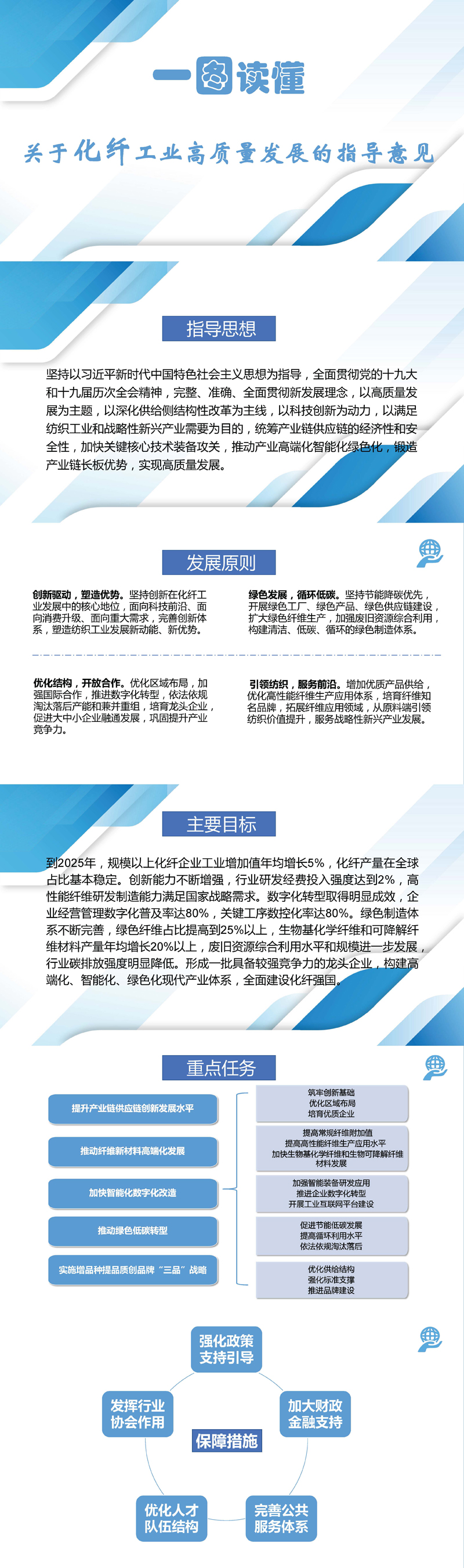
一图读懂《关于化纤工业高质量发展的指导意见》
发布时间:2022-04-21 14:25
来源:消费品工业司
【返回顶部】
【关闭窗口】
【打印本页】