首页
>
政务公开
>
政策解读
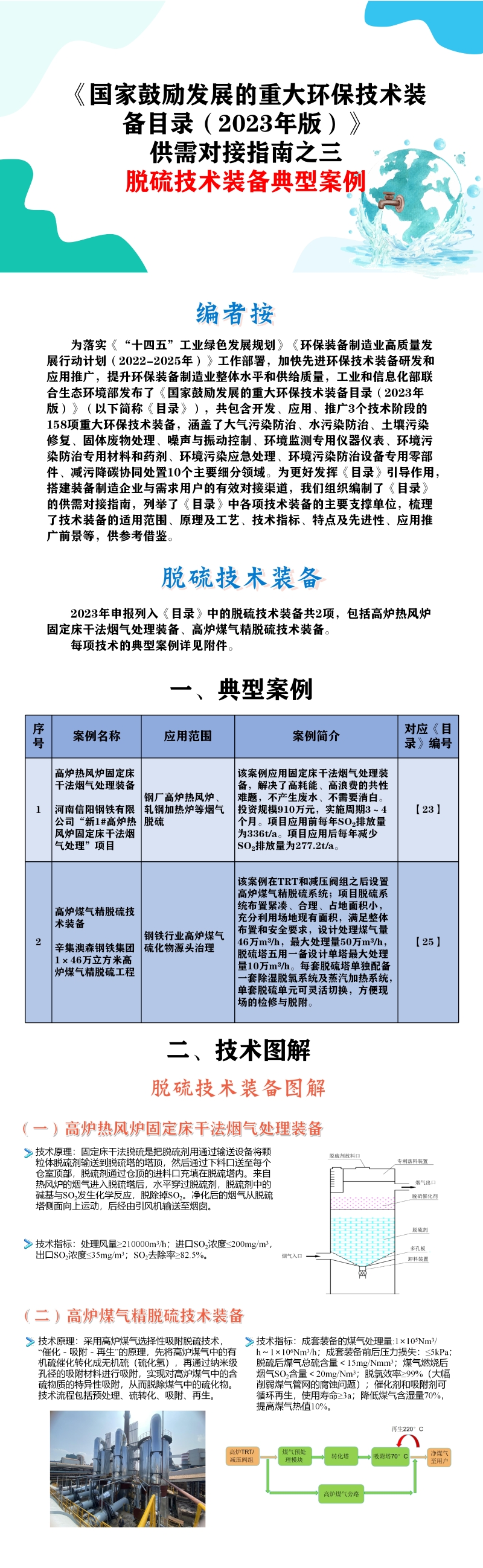
《国家鼓励发展的重大环保技术装备目录(2023年版)》供需对接指南之三 脱硫技术装备典型案例
发布时间:2024-01-12 10:05
来源:节能与综合利用司
【返回顶部】
【关闭窗口】
【打印本页】