发文机关:工业和信息化部
标 题:工业和信息化部关于公布第三批国家工业遗产名单的通告
发文字号:工信部产业函〔2019〕403号
成文日期:2019-12-06
发布日期:2019-12-19
发布机构:产业政策司
分 类:产业政策
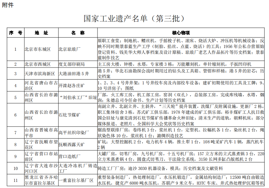
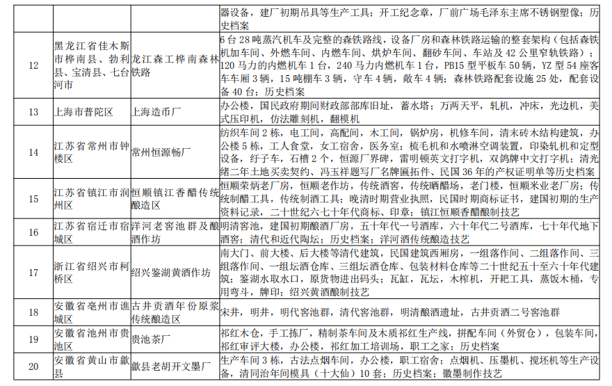
工信部产业函〔2019〕403号
为贯彻落实党的十九大关于加强文化遗产保护传承的决策部署,推动工业遗产保护和利用,根据《关于推进工业文化发展的指导意见》(工信部联产业〔2016〕446号)和《关于开展第三批国家工业遗产认定申报工作的通知》(工产业函〔2019〕129号),经工业遗产所有权人自主申请、相关省(区、市)工业和信息化主管部门及有关中央企业推荐、专家评审、现场核查和网上公示等程序,确定了第三批国家工业遗产名单,现予以公布。
各地工业和信息化主管部门、有关中央企业和国家工业遗产所有权人要积极贯彻落实《国家工业遗产管理暂行办法》相关要求,采取有效措施加强对国家工业遗产的保护管理,创新工业遗产活化利用模式,积极推动工业文化传承和发展。
工业和信息化部
2019年12月6日




