发文机关:工业和信息化部
标 题:工业和信息化部关于电信服务质量的通告(2021年第4号)
发文字号:工信部信管函〔2021〕334号
成文日期:2021-12-01
发布日期:2021-12-06
发布机构:信息通信管理局
分 类:信息通信管理
工信部信管函〔2021〕334号
根据《中华人民共和国电信条例》相关规定,现将2021年第三季度电信服务有关情况通告如下:
一、贯彻落实党中央、国务院决策部署情况
(一)组织开展互联网行业专项整治行动。2021年7月,启动互联网行业专项整治行动,对扰乱竞争秩序、侵害用户权益、威胁数据安全、违反资源和资质管理规定等四方面8类问题进行集中整治。截至三季度末,企业合规意识普遍增强,内部管理制度逐步健全,一些突出问题得到初步解决,“黑带宽”等违规行为得到进一步规范,屏蔽网址链接问题取得阶段性进展,用户体验逐步改善。
(二)强化APP侵害用户权益行为整治力度。统筹全国各省(区、市)通信管理局力量,持续深化APP综合治理,2021年三季度,组织对国内主流手机应用商店的55万款应用软件进行技术检测,公开通报了601款APP存在违规收集使用个人信息及强制、频繁、过度索权等问题,下架163款拒不整改的APP,主要互联网企业开屏信息“关不掉”基本解决,“乱跳转”误导用户问题发现率大幅下降至1%。
(三)持续推进互联网应用适老化及无障碍改造专项行动。目前,已有158家网站和APP初步完成改造,取得阶段性成效。老年人浏览新闻更轻松,一些政府官方网站、老年人常用的新闻类应用设计了字体放大、语音播报等功能,页面信息更醒目,老年人看得更清楚;线上购物更简单,一些重点互联网企业的电子商务类应用专为老年人简化搜索、选购、支付等操作流程,帮助老年人网购更便利;购票打车更省心,一些主要交通出行类应用上线“一键订票”“一键叫车”等服务,功能更加简洁,帮助老年人快速购票、安全出行。
(四)扎实做好应急通信保障工作。圆满完成了中国共产党成立100周年庆祝活动、第十四届全运会和残特奥会、世界互联网大会、庆祝西藏和平解放70周年大会等重大活动通信保障工作。河南洪涝灾害期间,指挥调度20个省(区、市)派出13支国家一类保障队伍和21支省级保障队伍快速驰援,河南党政军等重要部位通信始终畅通,受损公众通信恢复速度位居河南基础设施领域前列。妥善做好湖北、陕西等地特大暴雨洪涝灾害、四川泸县6.0级地震、台风“烟花”等自然灾害,青海柴达尔煤矿泥浆崩塌、江苏酒店倒塌等突发事件的应急通信保障工作。2021年三季度,全行业累计出动应急人员43.8万人次、应急车辆14.66万台次、发电油机及其他应急设备15.74万台次,共抢修恢复基站14.74万站次、光缆1.32万条共3.14万公里,发送应急预警短信息36.16亿条,全国通信网络运行平稳。
二、电信用户投申诉情况
(一)电信服务申诉情况
各级电信用户申诉受理机构受理电信用户申诉36199件(详见附件1、2)。其中,用户服务类申诉占比57.7%,收费争议类申诉占比24.8%,网络质量类申诉占比17.5%。各级电信用户申诉受理机构按照《电信用户申诉处理办法》相关规定,对用户申诉进行了处理和调解,有效维护了电信用户合法权益。

图1 电信服务申诉情况
(二)互联网信息服务投诉情况
互联网信息服务投诉平台共收到互联网用户投诉55932件。随着用户对APP个人信息保护和互联网信息服务质量关注度的提高,企业服务功能类投诉、个人信息保护类投诉增加。好省、荔枝等17家企业在互联网信息服务投诉平台中投诉处理及时率较低(详见附件3),工业和信息化部已督促相关互联网企业抓紧提升处理及时率。

图2 互联网信息服务投诉情况
12321网络不良与垃圾信息举报受理中心(以下简称12321受理中心)共接到不良手机应用有效投诉35089件次,同比下降26.26%,环比下降19.03%。

图3 不良手机应用投诉情况
(三)垃圾信息投诉情况
12321受理中心受理用户关于骚扰电话的投诉82783件,环比下降2.4%,同比下降47.9%。受理用户关于垃圾短信的投诉30742件,环比上升0.4%,同比下降14.0%。工业和信息化部已督促相关电信企业对上述被投诉号码进行核查处置。

图4 骚扰电话投诉情况

图5 垃圾短信投诉情况
三、电信服务监管情况
(一)持续提升电信服务质量。针对三季度用户申、投诉反映出的电信企业存在夸大虚假宣传误导用户、设置障碍影响用户携号转网等问题,工业和信息化部组织召开座谈会、开展实地调查,督促电信企业要把群众的利益摆在首位,坚持规范经营,公平理性竞争,充分保障用户的知情权和选择权。
(二)加大监督执法和信用监管力度。组织各省(区、市)通信管理局加强监督执法,查处违规电信企业283家次,其中,对存在携号转网服务问题的企业,下达责令整改通知11件次,约谈提醒51件次,通报批评9件次,行政处罚8件次;对存在垃圾信息问题的企业,通报批评86家次,约谈提醒33家次并责令整改,行政处罚2家(次)。向社会公布18家企业被纳入电信业务经营不良和失信名单。
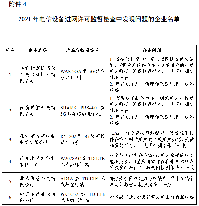
(三)加强电信设备事中事后监管。组织开展电信设备获得进网许可证前后一致性的监督检查工作,随机抽查了16家企业的16款产品,发现其中6款产品存在不同程度的安全防护能力缺陷、新增预置应用未报备等问题(详见附件4)。工业和信息化部已督促相关企业对发现的问题进行整改。
四、经营及消费提示
(一)各基础电信企业应严格按照《携号转网服务管理规定》等相关要求,提升携号转网服务质量,坚决杜绝擅自添加业务限制用户携号转网、故意阻碍用户携号转网等违规行为,为用户提供更加便捷高效的携号转网服务。
(二)互联网信息服务企业应依据《工业和信息化部关于开展信息通信服务感知提升行动的通知》(工信部信管函〔2021〕292号)相关要求,进一步提高服务水平,形成服务提质与感知提升良性互动,积极接入互联网信息服务投诉平台,畅通投诉渠道,建立客服热线电话,在网站、APP等显著位置公示客服热线电话号码,切实维护广大用户合法权益。
(三)2021年11月1日,《个人信息保护法》正式实施。工业和信息化部提示各电信企业和互联网信息服务企业要遵循合法、正当、必要和诚信原则,依法处理个人信息;也提醒广大用户,养成“非必要不提供”的良好习惯,维护好个人信息权益。
附件1.2021年三季度基础电信企业用户申诉分类统计表.wps
附件2.2021年三季度用户申诉主要涉及的增值电信企业、移动转售企业名单.wps
附件3.2021年三季度互联网信息服务投诉处理及时率低的企业名单.wps
附件4.2021年电信设备进网许可监督检查中发现问题的企业名单.wps.wps
工业和信息化部
2021年12月1日



