首页
>
政务公开
>
政府信息公开专栏
>
法定主动公开内容
>
主动公开基本目录
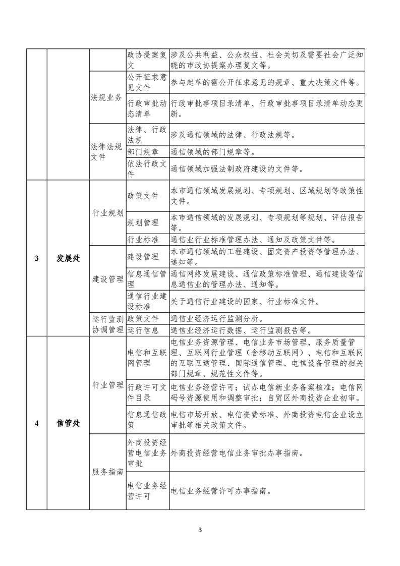
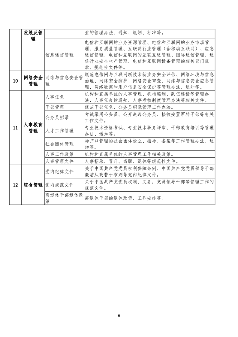
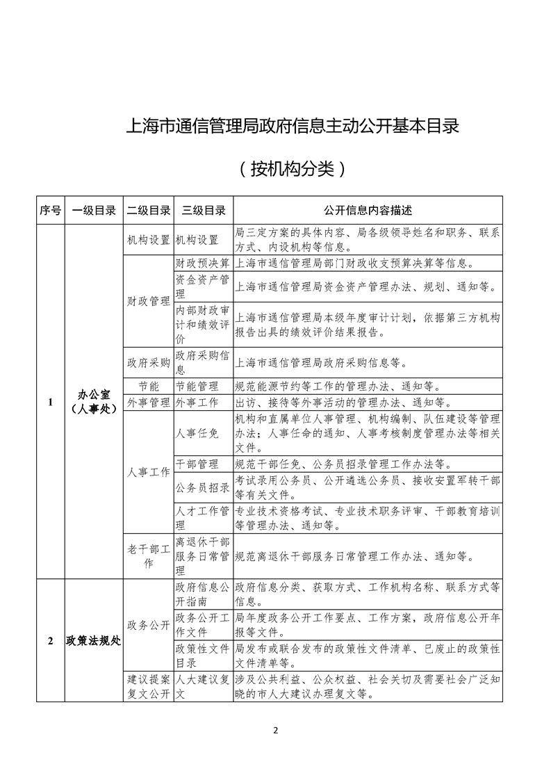
上海市通信管理局政府信息主动公开基本目录
发布时间:2019-04-09 12:10
来源:办公厅
上海市通信管理局政府信息主动公开基本目录.pdf
【返回顶部】
【关闭窗口】
【打印本页】