发文机关:工业和信息化部
标 题:2020年符合环保装备制造业规范条件企业名单
发文字号:中华人民共和国工业和信息化部公告2020年第41号
成文日期:2020-10-23
发布日期:2020-10-27
发布机构:节能与综合利用司
分 类:节能与综合利用
按照《环保装备制造行业(大气治理)规范条件》《环保装备制造行业(污水治理)规范条件》《环保装备制造行业(环境监测仪器)规范条件》《环保装备制造业(固废处理装备)规范条件》有关要求,经企业自愿申报、地方工业主管部门审核推荐、专家评审及现场核实、网上公示等程序,现将符合上述规范条件的企业名单予以公告。
附件:
1.符合《环保装备制造行业(大气治理)规范条件》企业名单(第四批)
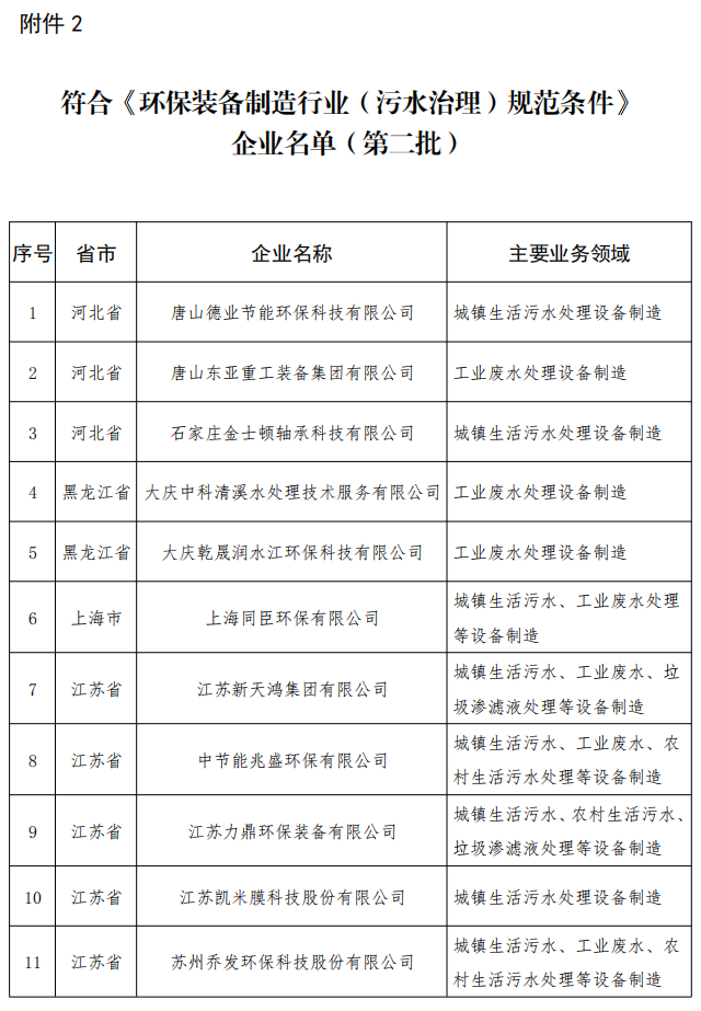
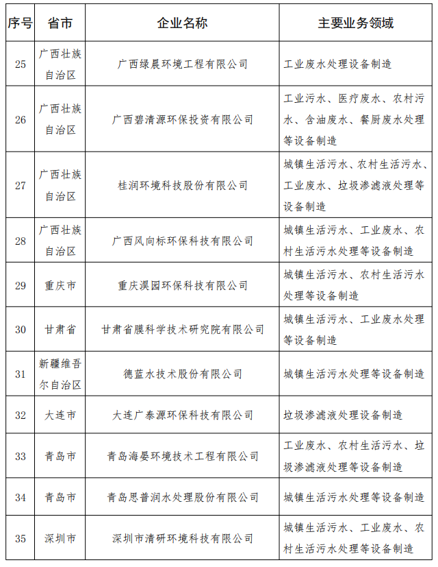
2.符合《环保装备制造行业(污水治理)规范条件》企业名单(第二批)
3.符合《环保装备制造行业(环境监测仪器)规范条件》企业名单(第二批).pdf
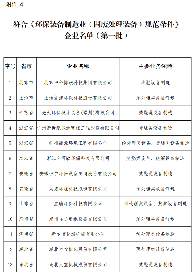
4.符合《环保装备制造业(固废处理装备)规范条件》企业名单(第一批)
工业和信息化部
2020年10月23日







