发文机关:工业和信息化部
标 题:中华人民共和国工业和信息化部公告2020年第20号
发文字号:中华人民共和国工业和信息化部公告2020年第20号
成文日期:2020-04-30
发布日期:2020-05-15
发布机构:原材料工业司
分 类:钢铁、有色金属工业管理
根据《钢铁行业规范条件(2015年修订)》和《钢铁行业规范企业管理办法》,我部持续开展钢铁规范企业动态调整工作。经企业自查、地方工业主管部门初审、专家核实和网上公示等程序,现对符合《钢铁行业规范条件》企业名单(第五批)、撤销钢铁行业规范公告的企业名单、需整改的钢铁行业规范企业名单、变更钢铁行业规范公告装备的企业名单、变更钢铁行业规范公告名称的企业名单予以公告。
附件:
1.符合《钢铁行业规范条件》企业名单(第五批)
2.撤销钢铁行业规范公告的企业名单
3.需整改的钢铁行业规范企业名单
4.变更钢铁行业规范公告装备的企业名单
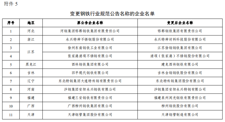
5.变更钢铁行业规范公告名称的企业名单
工业和信息化部
2020年4月30日






